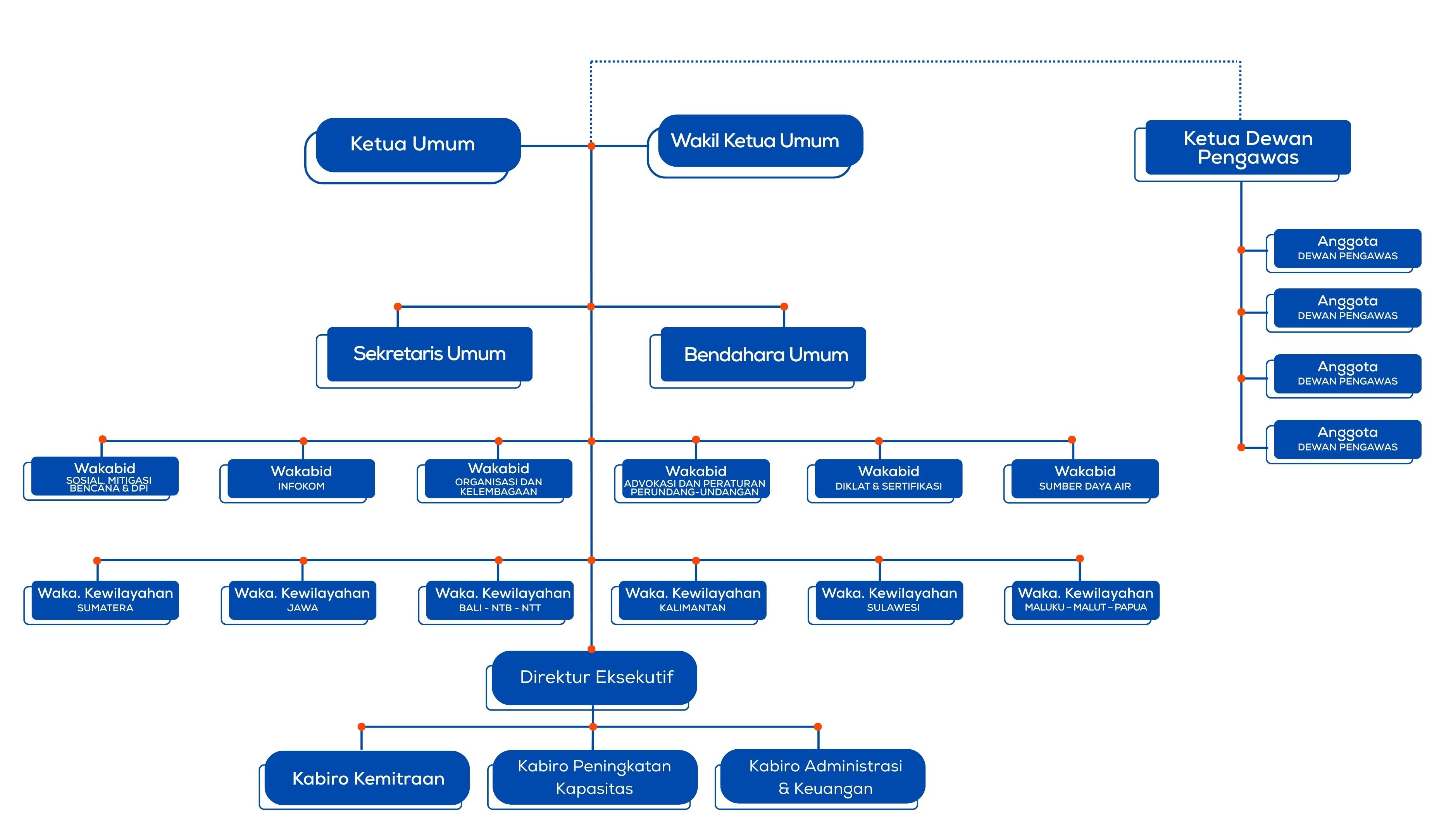
Struktur Organisasi

Struktur Organisasi

Profil Pejabat Pengurus Pusat

Drs. Teddy Setiabudi, M.T.

Fayakun Hidayat, S.H

Rino Indira Gusniawan, S.T., M.M.

Muchammad Sjahid, S.IP., M.Si.

Dr. Hamzah Ahmad, S.E., MSA., Ak., CA.

Dr. Entis Sutisna, S.E., M.M.

Ir. Abdul Kholik Fajdawani, M.M.

Ardian Surbakti, S.E.

Agus Teguh Suryaman, S.H., M.M.

Fransiskus Laka, S.T., M.T.

Ruland Benjamin Maringka, S.Sos.

Profil Dewan Pengawas

Hasanudin Kamal

T Novizal Aiyub

Syaiful Anwar

Nor Wahid Hasyim

Moh. Kamaludin Zein, S.H., M.M.

PENGURUS PUSAT & DEWAN PENGAWAS

No Nama Lengkap Jabatan BUMD AM
1 Drs. Teddy Setiabudi, M.T. Ketua Umum PAM Tirta Raharja Kabupaten Bandung
2 Rino Indira Gusniawan, S.T., M.M. Sekretaris Umum PAM Tirta Pakuan Kota Bogor
3 Muchammad Sjahid, S.IP., M.Si. Bendahara Umum PAM Tirta Aji Kabupaten Wonosobo
4 Arief Nasrudin Wakil Ketua Bidang Infokom PAMJAYA
5 I Made Lestariana, S.E. Wakil Ketua Bidang Organisasi dan Kelembagaan PAM Tirta Hita Buleleng
6 Dr. Hamzah Ahmad, S.E., MSA., Ak., CA. Wakil Ketua Bidang Advokasi dan Peraturan PAM Kota Makassar
7 Dr. Entis Sutisna, S.E., M.M. Wakil Ketua Bidang Diklat & Sertifikasi PAM Jayapura Robongholo Nanwani (Perseroda)
8 Agustan, S.E. Wakil Ketua Bidang Sosial, Mitigasi Bencana & DPI PAM Toya Wening Kota Surakarta
9 Ir. Abdul Kholik Fajdawani, M.M. Wakil Ketua Bidang Sumber Daya Air PAM Tirta Kepri Provinsi Kepulauan Riau
10 Ardian Surbakti, S.E. Wakil Ketua Kewilayahan Sumatera PAM Tirtanadi Provinsi Sumatera Utara
11 Agus Teguh Suryaman, S.H., M.M. Wakil Ketua Kewilayahan Jawa PAM Tirta Sukapura Kabupaten Tasikmalaya
12 Fransiskus Laka, S.T., M.T. Wakil Ketua Kewilyahan Bali – NTB - NTT PAM Wair Pu'an Kabupaten Sikka
13 Sapriansyah, S.Sos. Wakil Ketua Kewilayahan Kalimantan PAM Tirta Arut Kabupaten Kotawaringin Barat
14 Ruland Benjamin Maringka, S.Sos. Wakil Ketua Kewilayahan Sulawesi PAM Minahasa Utara
15 Calvin Devry Tamahata, S.E. Wakil Ketua Kewilayahan Maluku – Maluku Utara – Papua PAM Tirta Nusa Ina Kabupaten Maluku Tengah
16 Fayakun Hidayat, S.H Wakil Ketua Umum PAM Mojopahit Kabupaten Mojokerto
17 Hasanudin Kamal Ketua Dewas Direktur Utama Perumda Air Minum Tirta Jeneberang
18 T Novizal Aiyub Anggota Dewas Perumda Air Minum Tirta Daroy Banda Aceh
19 Syaiful Anwar Anggota Dewas PT. Air Minum Intan Banjar
20 Nor Wahid Hasyim Anggota Dewas PAM Tirta Kencana Kota Samarinda
21 Moh. Kamaludin Zein, S.H., M.M. Anggota Dewas PAM Tirta Jaya Mandiri Kabupaten Sukabumi